ladbrokes立博新闻

ladbrokes立博新闻

当前位置: 首页 > ladbrokes立博新闻 > 正文

喜报 | 公司学子荣获2022年吉林省普通高等公司省级优秀老员工、优秀员工干部荣誉称号

日期:2022-12-19 点击数: 来源:ladbrokes立博


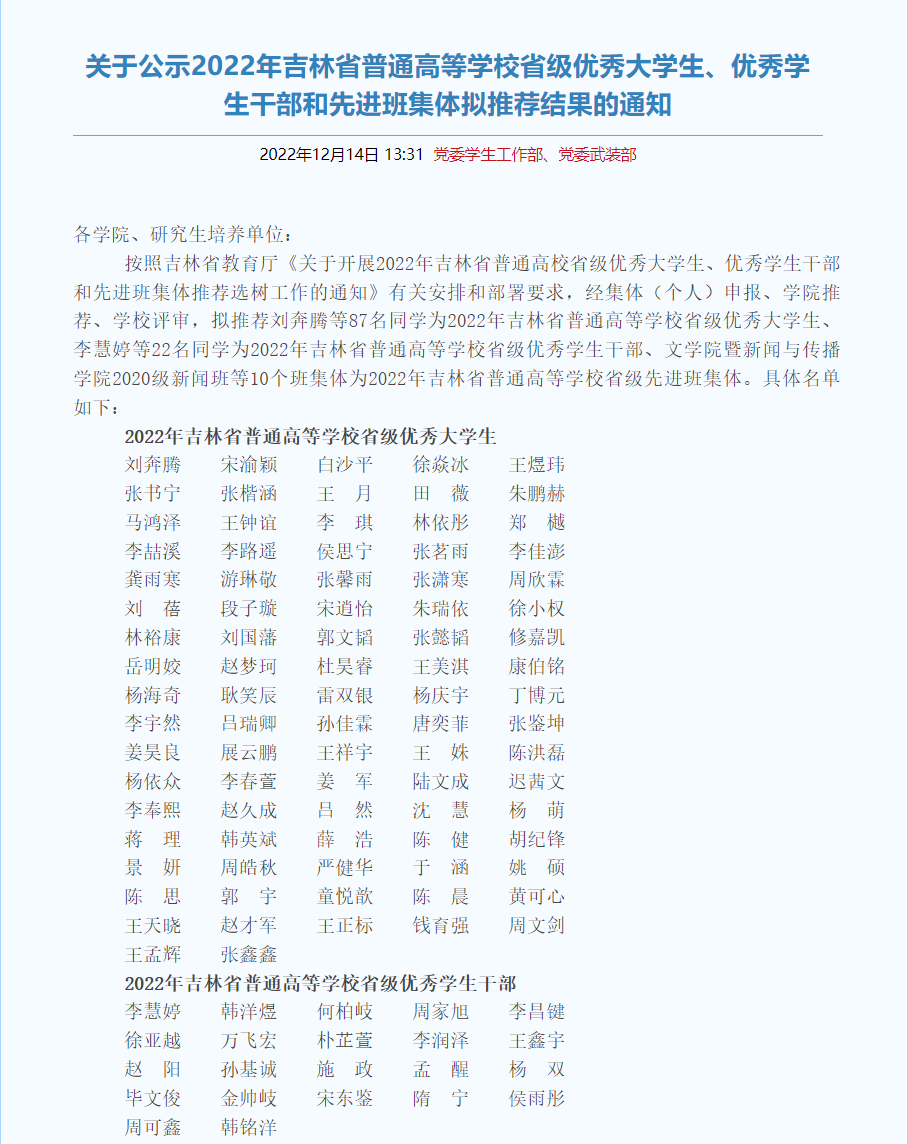
近日,根据吉林省教育厅《关于开展2022年吉林省普通高校省级优秀老员工、优秀员工干部和先进班集体推荐选树工作的通知》有关安排和部署要求,经集体(个人)申报、公司推荐、公司评审,公司2019级社会学专业本科生刘奔腾同学、2020级马克思主义哲学专业博士生姜昊良同学荣获2022年吉林省普通高等公司省级优秀老员工荣誉称号;2020级劳动与社会保障专业本科生李慧婷同学荣获2022年吉林省普通高等公司省级优秀员工干部荣誉称号

让我们向获得荣誉的同学们表示热烈祝贺!